Menu
  • About
  • Contact
30歲~80歲的新鮮事

懂語感無痛學好任一種語言 – 讀書心得

Posted on 31 10 月, 202531 10 月, 2025
Screenshot

作者: 游皓雲  

出版社:時報出版  

出版日期:2021/08/24

 

為什麼購買?

我西班牙文自學,就是看這個作者的書。 後來,我也參加了老師的西班牙文課程,那麼多關聯,我希望我能好好閱讀這本書,並重要的能提升我的效率!

 

前言:

台灣學生最愛問的問題:

老師我多久能學會這門語言? 

老師我已經學了三個月,怎麼還聽不懂外國人說話?

老師有沒有文法的公式背比較快??

老師文章有沒有單字表啊?

老師還要學多久可以去考檢定呀 ? 

 

作者發現,學語言,最重要是有樂趣!

樂趣不會直接變成是值得回報,但如果沒有樂趣,老師確定你可能更難得到自己想要的分數或是金錢! 至少要有樂趣呀! 

 

過度關注這些,會不知不覺耗損掉學語言的樂趣。語言不同於很多技能,必須得投入大量時間,不像開車狂練一個月就可以考駕照。如果開車是百米賽跑,學語言就是一場42公里的馬拉松。

 

# 學語言學得好的學生,不分國籍的共同點 ( 共勉之)

1.隨時保持愉快心情,講對了給自己鼓勵,講錯了哈哈笑,突然不會哈哈笑

 

2.開放心胸接受一切。竟然有語言是這樣描述的,真有趣

 

3.過程本身就是目的:他不會想知道自己到底背了幾千個單字學過幾種文法什麼時候可以考檢定,他們就希望每天都都會進步

 

4.徹底享受學習的過程

 

5.大量接觸,培養語感

有趣,是學習外語的最佳動力 

Note:如果台灣增加學英文的效率 = 降低很多很多的成本

 

學好語言的好處:

1.拓展認知,你可以去追世界另一端的歐洲劇達美劇阿拉伯劇,你可以接受的資訊遠遠超過其他人

 

2.旅遊自由無礙,特別在英文不同的國家,也不用因為語言障礙而只能跟團

 

3.爭取職場先機,你可能被公司外派,送去國外出差,或是接待台灣外國合作伙伴,短時間就能很有方法的把基礎對話能力準備好。別人還在擔心語言不通,你已經在用對方的母語跟對方喬行程啦,關係鐵定有更多機會被看到。

 

作者回憶:為了世界杯能訪問西班牙語人。1999年,靠著英文加重,靠近了輔大新聞傳播系,讀新聞傳播是老師從小的夢想,老師非常愛棒球,不會打棒球總可以當棒球記者吧。那時候發現很多人沒辦法採訪洋將,因為洋將大多來自多明尼加,巴拿馬,墨西哥古巴,母語並不是英文而是西班牙文,再查了一下發現棒球強國很多都是中南美洲,西班牙文的國家。

 

 

# 語言學習成功與失敗的關鍵

西班牙文和法語和義大利語和葡萄牙語都是拉丁語系,只要學會其中一種要學會第二種會比較輕鬆。老師曾經很隨性的學習過法文,結果三四年沒講了,有一次要跟一個法文母語者全程用法文聊天與面試,竟然還講得出來,自我分析之後覺得原因有三種:

 

1.不刻意背誦,但大量接觸:整理自己的筆記

2.不要求了解,但接受一切

3.不以成績為目的,反而會達成目的。老師學習的那個過程就是每天都接觸,有機會跟講法語的朋友出去就講法語,或是多看看法語電影,說起來很接近學母語的方法就是生活中隨時都有他,沒有可以去經營什麼

 

學語言卡關的原因不一定是自己

老師說他日文就學不起來,主要可能是因

1.為文化認同度低

2.課程沒有引起動機(老師一共考過六個不同的日文老師,團體班個人家教線上一對一)

3.違反與感的學習方法(日文老師都要求一定要背好五十音)

後來老師還是要找到願意跳過五十音的老師,老師的日文就因此進步了

 

後來作者學俄羅斯文也遇到一定要教字母符號,後來老師發現這就是她教學的盲點,馬上把西班牙文教學的教字母發音全部取消,改成可理解的短句子,搭配小遊戲開始,然後層層堆疊,讓學生從說一個單字變兩個單字,然後,變一小段。另外,把40個小時的課程說到20小時讓學生先快速獲得成就感,學生學得有成就感想學下去的比例就會提高了。 老師說,透過學習俄文來知道教學的盲點,這個目的已經達成。 

這個概念就像你要交到一個爛男女朋友,才能比較出優質的男女朋友。如果你去學習某個語言,讓你查了20年的英文茅塞頓開,應該是蠻值得的老師很多學生說學得西班牙文之後,才發現英語有多簡單,真是搞不懂以前自己在糾結什麼

 

# 學習新語言的基本概念

語感怎麼建立?

足夠自然而大量的輸入。注意了一個下午停20首歌,每首歌聽一次,你隔天一定唱不出來,對吧??想要學會一首歌應該是同一首歌聽了10次聽到你被洗腦了,然後唱不出來都很難!!

 

重複的內容反覆聽非常多次熟練到基本上能背起來。

 

# 建立自己的筆記系統 

最好的單字書,句型書都不用買,因為自己寫得最好

近期老師比較喜歡的是使用 goodnote 

一頁,一個主題。 保持自己手寫 + 數位。

1.自己親手寫的印象最深刻

2.因為筆記本格式是固定,所以要查也比較快

3.一步一步累積起來,格子越塞越滿,越持續看到自己學越多,很紮實的成就感

 

# 聽說讀寫前後順序 ( 聽懂,才學得懂)

1 先用母語來理解這段話的內容

2 聽這段音檔(不看文字)

3 模仿跟著說

4 讀文字 (可以看所學的外文搭配中文翻譯)

5 最後才是說或寫出這段話,甚至只要能打字出來就夠了

 

聽說的能力比讀寫重要又實用很多,但大部分語言課程都不注重口說反而花太多時間讓學生練習讀寫,讓學習樂趣本末導致

 

#  輸出輸入的練習方法

聽和讀相對簡單,說和寫相對難

 

兒歌,流行歌,看卡通,追劇看電影,看綜藝節目,再試轉播,聽Podcast,看英文

 

口語輸出

1.語言交換線上平台

2.實體的語言交換活動(台灣首推多語咖啡社團)

3.去社大學校的華語中心,找來台灣學中文的外籍生作語言交換

4.有一些異國活動的時候,去現場跟各國的廠商交談

5.用你學的語言拍一些影片放在網路上,例如用西班牙文介紹台灣美食,就分享到拉丁人的社團。用越南文介紹台灣經典,就分享到越南人的社團。

6. 打網路電話去國外的飯店,餐廳,語言學校詢問訊息

7.聽一些call in 的節目

8. 為什麼很多人鼓吹自然習得法

9. 慢慢來比較快,一次只學一個新觀念 . i+1 理論

 

每天都自己錄影,或是每一週都自己錄音看看自己的進步。為了要念得很順利,很多學生都會自己寫筆記然後輸出,很多學生還會錄兩三遍,這樣就達到目的了。( 很重要的教學方法)

 

# 為什麼建議以B1為目標呢?

應徵工作有加分效果。

到了這個程度一陣子中斷要恢復也很快,如果是A1 或是 A2 基本上半年後基本上就全部歸零 

A1:50到100小時

A2:200小時

B1:300 小時

一年365天,每天老老實實投入1小時

一年365天,每天老老實實投入半小時,持續兩年就能投入300個小時 

 

每一到兩年投資自己一個語言。10年學會5種。學習密集的另外一個好處,沒時間忘記所學,時常複習快速累積

 

 

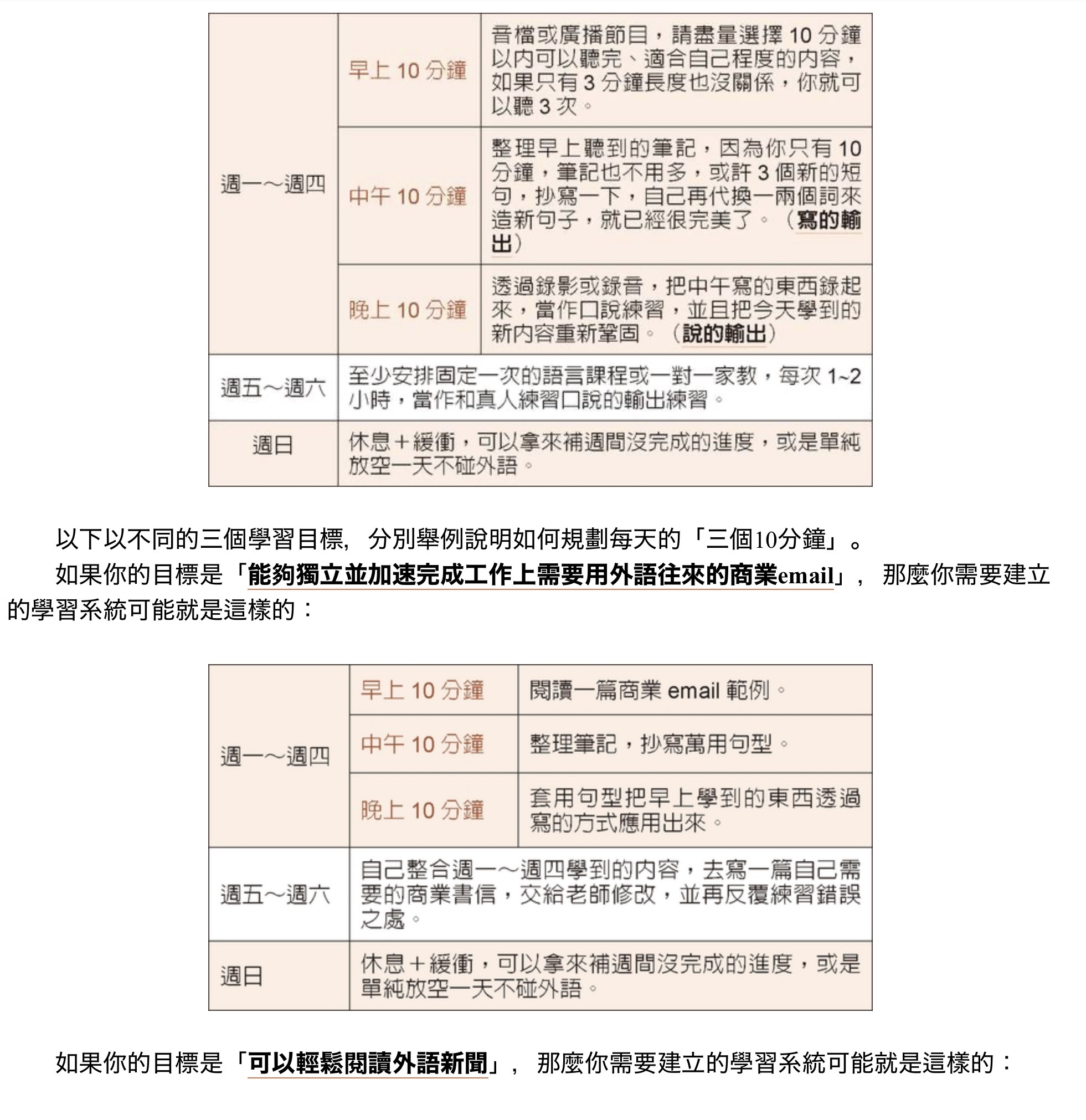
# 怎麼樣在忙碌的生活中實作呢?( 實用)

每天設定三個時段,每次10分鐘

像是刷牙洗臉聽10分鐘,遛狗10個分鐘,睡覺前10分鐘

 

第一個10分鐘,聽教材,一邊聽一邊跟讀,不管動不動,先跟著讀就對了

 

第二個10分鐘,把早上聽的內容寫成筆記,不需要全部寫下只需要記下幾個使用的句子,想背的片語,任何好玩的都可以

 

第三個10分鐘,把中午記的內容講出來,用自己的手機錄音或錄影

 

三個零碎的10分鐘,勝過一個完整的30分鐘

 

# 給遊學的建議,最好密集一點,最好要在台灣有50個小時的基礎

 # 給去大型補習班的建議,如果你是一個自律的人,而且你已經有學會第二外語的經驗就可以考慮。如果你不是一個自律的人,而且你是第一次學外語,那建議還是去小心一點的補習班。

 

第三章

# 主動練習聽力:反覆跟著讀,至少嘴巴要動,可以暫停一下

– 摘錄重點筆記

-只記錄會用的下來的

 

# 回想重點並輸出

嘗試用那個語言來輸出,如果你發現自己無法輸出的時候你就發現了自己學習的盲點,恭喜你!

 

口說的練習流程

第一看翻譯,中文翻譯可以

第二聽音檔,短短一篇可能才30秒左右, 10分鐘就可以停20遍,每多聽一次一定能跟讀到更多片段,如果是中級一點的比較長的文章就分段進行,三天能弄熟一篇長的文章已經是很棒的累積,況且對比是以前傳統邊查單字的讀書方法,可能一星期也弄不熟

第三,打開書邊看文字邊聽,做個三到五遍

第四,做個筆記。利用這些單字來造句,我創作的小對話,嘗試去應用這些單字。

第五,自己講出來,用自己的話把整篇故事講出來或是自己跟自己對話

 

抓住先聽說後都讀寫的大原則,你會發現你的發音會跟接近母語者

 

# 增加單字量的關鍵

作者覺得一個人的單字量有多少,應該看他在第四層第五層的能力,這是一個很棒的一個概念。能問,能答,能使用,才叫學習好了一個字彙

 

Screenshot
Screenshot
IMG_8308
IMG_8316

636
這個週五萬聖節 10/31
這個週日紐約慢跑馬拉松 11/2

發佈留言 取消回覆

發佈留言必須填寫的電子郵件地址不會公開。 必填欄位標示為 *

JOHNNY CEO

每個月的學長筆記

Categories

  • Uncategorized
  • 人氣文章
  • 台大PMBA
  • 我愛工作
  • 我愛旅遊
  • 新手爸爸
  • 新竹美食
  • 理財學習
  • 第一本書
  • 美國留學與生活
  • 語言學習
  • 開發右腦之雜計
  • 電影

Recent Posts

  • 書 1-6 第二份工作心得
  • 書 1-5 第一份工作心得
  • 書 1-4 做好主管工作的競爭心得
  • 書 1-3 怎麼談薪資
  • 紐約生活第八個月紀錄 – 2026/03

Recent Comments

  1. 「admin」於〈書1-5 IC設計產業薪資解密〉發佈留言
  2. 「Nick」於〈書1-5 IC設計產業薪資解密〉發佈留言
  3. 「Mia (Area 52)」於〈經濟評論家父親給兒子的一封信:關於金錢、人生與幸福〉發佈留言
  4. 「admin」於〈經濟評論家父親給兒子的一封信:關於金錢、人生與幸福〉發佈留言
  5. 「Learn more」於〈經濟評論家父親給兒子的一封信:關於金錢、人生與幸福〉發佈留言
©2026 30歲~80歲的新鮮事 | WordPress Theme by Superb WordPress Themes